Data Platform: Batch + Streaming + Lakehouse + Monitoring for Bioinformatics
I built a local-first marine biology data platform prototype that mirrors a cloud-style architecture, but runs entirely on one machine using Podman Compose. It supports:
- Batch ingestion (Airflow manual runs) with dataset contracts + DQ gate
- Lakehouse Bronze tables using Apache Iceberg (stored in MinIO)
- Marine monitoring dashboards using Grafana backed by a metrics Postgres
- Streaming ingestion using Redpanda (Kafka API) with micro-batch landing into object storage + metrics upserts
This is an MVP that is explicitly designed to be modular: components can be swapped for cloud equivalents later with minimal changes.
Design goals
1) Local-first, cloud-later
Everything runs locally first; the architecture mirrors cloud patterns:
- object storage (MinIO ~ S3)
- orchestration (Airflow)
- compute (Spark)
- table format (Iceberg)
- streaming bus (Redpanda ~ Kafka)
- monitoring dashboards (Grafana)
2) Modular boundaries
Each capability is a replaceable “module”:
- storage boundary: S3 API
- compute boundary: Spark jobs
- metadata boundary: Iceberg table metadata
- streaming boundary: Kafka protocol
- monitoring boundary: SQL metrics mart
3) Data quality as a gate
A dataset contract blocks downstream writes if checks fail (fail-fast).
4) Avoid anti-patterns
- Airflow is not used as a streaming runtime (no long-running streaming tasks in Airflow).
- Object storage is not used as “one event = one file”; streaming uses micro-batch landing to avoid small-files hell.

What’s running (the stack)
Core platform (batch + storage)
- Airflow 2.9.3 (webserver + scheduler; LocalExecutor)
- Postgres (airflow): Airflow operational metadata DB
- MinIO: S3-compatible object store for all zones + Iceberg warehouse
- Spark (local via PySpark inside Airflow image): batch transforms + writes
- Apache Iceberg: table format for Bronze tables stored in MinIO
Marine monitoring
- Postgres (metrics-db): domain monitoring “metrics mart”
- Grafana: dashboards querying metrics-db
Streaming system
- Redpanda: Kafka-compatible broker
- Redpanda Console: UI to inspect topics
- Streaming producer: marine sensors (temp, salinity, depth)
- Streaming consumer sink:
- consumes Kafka topic continuously (streaming)
- writes micro-batch JSONL files to MinIO
- upserts sensor_obs + sensor_latest into metrics-db
Storage map (explicit: what lives where)
Databases
1) Airflow metadata DB (Postgres)
- DB:
airflow - Purpose: orchestration state only (DAG runs, task instances, logs metadata)
- Not used for scientific data
2) Marine metrics DB (Postgres)
- DB:
marine_metrics - Purpose: SQL-friendly tables for Grafana (marine monitoring, not platform performance)
- Tables:
sample_events_daily(batch-derived)station_latest(batch-derived)sensor_obs(streaming time-series)sensor_latest(streaming latest per station)
Object storage (MinIO)

Bucket: raw
- Batch raw landing (per Airflow run):
raw/sample_events/ds=<ds>/run_id=<run_id>/events.csvraw/sample_events/ds=<ds>/run_id=<run_id>/manifest.jsonraw/sample_events/ds=<ds>/run_id=<run_id>/dq_report.json
- Streaming landing (micro-batches):
raw/stream/sensor_readings/station_id=<id>/dt=YYYY-MM-DD/hour=HH/minute=MM/batch_id=<uuid>/data.jsonl
Bucket: warehouse
- Iceberg warehouse:
warehouse/iceberg/bronze/sample_events/...metadata/(Iceberg metadata JSON, snapshots)- manifests / manifest-lists
- data files (Parquet)
Port & access map
Web UIs (from host)
- Airflow:
http://localhost:8081 - MinIO API:
http://localhost:9000 - MinIO Console:
http://localhost:9001 - Grafana:
http://localhost:3000 - Redpanda Console:
http://localhost:8089
Databases (from host)
- Metrics DB:
localhost:5433→marine_metrics
Airflow Postgres is internal-only unless explicitly exposed (optional mapping 5434:5432).
Internal service DNS (inside compose network)
- MinIO:
http://minio:9000 - Redpanda broker:
redpanda:9092 - Metrics DB:
metrics-db:5432 - Airflow DB:
postgres-airflow:5432
Batch MVP: Raw → Contract validation → Iceberg Bronze

Batch mode characteristics
- Type: batch
- Trigger: manual only (
schedule=None) - Semantics: bounded job run; produces a run-specific raw prefix + appends Bronze table
DAG (conceptual)
1) make_and_upload_raw
- generates dataset (CSV)
- writes to MinIO raw bucket (run-scoped folder) 2) validate_against_contract
- applies
FileContract+DatasetContract - writes
dq_report.json - fails fast on
severity=error3) spark_raw_to_iceberg_bronze - reads raw CSV via
s3a:// - casts types, adds derived fields (e.g.,
ds,ingest_ts) - appends to Iceberg Bronze table
Important nuance: where Bronze is stored
“Bronze zone” logically exists, but physically it’s an Iceberg table stored under the warehouse bucket:
lakehouse.bronze.sample_events→warehouse/iceberg/bronze/sample_events/...
Dataset contracts (DQ gate)
I introduced a simple but powerful contract pattern:
FileContract (raw)
Validates file shape:
- required columns exist
- optional columns allowed
- basic expectations before processing
DatasetContract (bronze)
Validates dataset-level rules:
- column typing expectations
- value constraints
- format checks
- “severity” levels (warn vs error)
DQ gate behavior
- if any
severity=errorcheck fails → pipeline halts before Iceberg write - a
dq_report.jsonis written to the raw run folder as an artifact
Streaming MVP: Kafka transport + micro-batch landing

Streaming vs micro-batch (clarification)
- Transport is streaming: producer emits events continuously → consumer reads continuously with offsets.
- Landing is micro-batch: consumer buffers (e.g. 10s) then writes one object file per micro-batch to MinIO.
This avoids small-file explosion while remaining near-real-time.
Streaming topic
sensor.readings.v1
Example streaming event
{
"station_id": "ST-ONAGAWA-01",
"ts_utc": "2026-02-12T07:10:00Z",
"seq": 42,
"temp_c": 12.34,
"sal_psu": 33.80,
"depth_m": 1.5,
"qc_flag": "ok",
"source": ""
}
Streaming outputs
- Durable landing to MinIO (micro-batch JSONL):
raw/stream/sensor_readings/station_id=.../dt=.../hour=.../minute=.../batch_id=.../data.jsonl
- Marine monitoring tables in
marine_metrics:
sensor_obs(time-series)sensor_latest(latest per station)
Grafana reads from metrics-db, so dashboards update immediately when the consumer commits.
Monitoring MVP: Grafana dashboards backed by metrics Postgres

What Grafana is used for (domain monitoring)
Not system metrics. It shows marine monitoring signals:
- latest sensor values per station
- time-series plots (temp, salinity, depth)
- ingest rate
- staleness (seconds since last update)
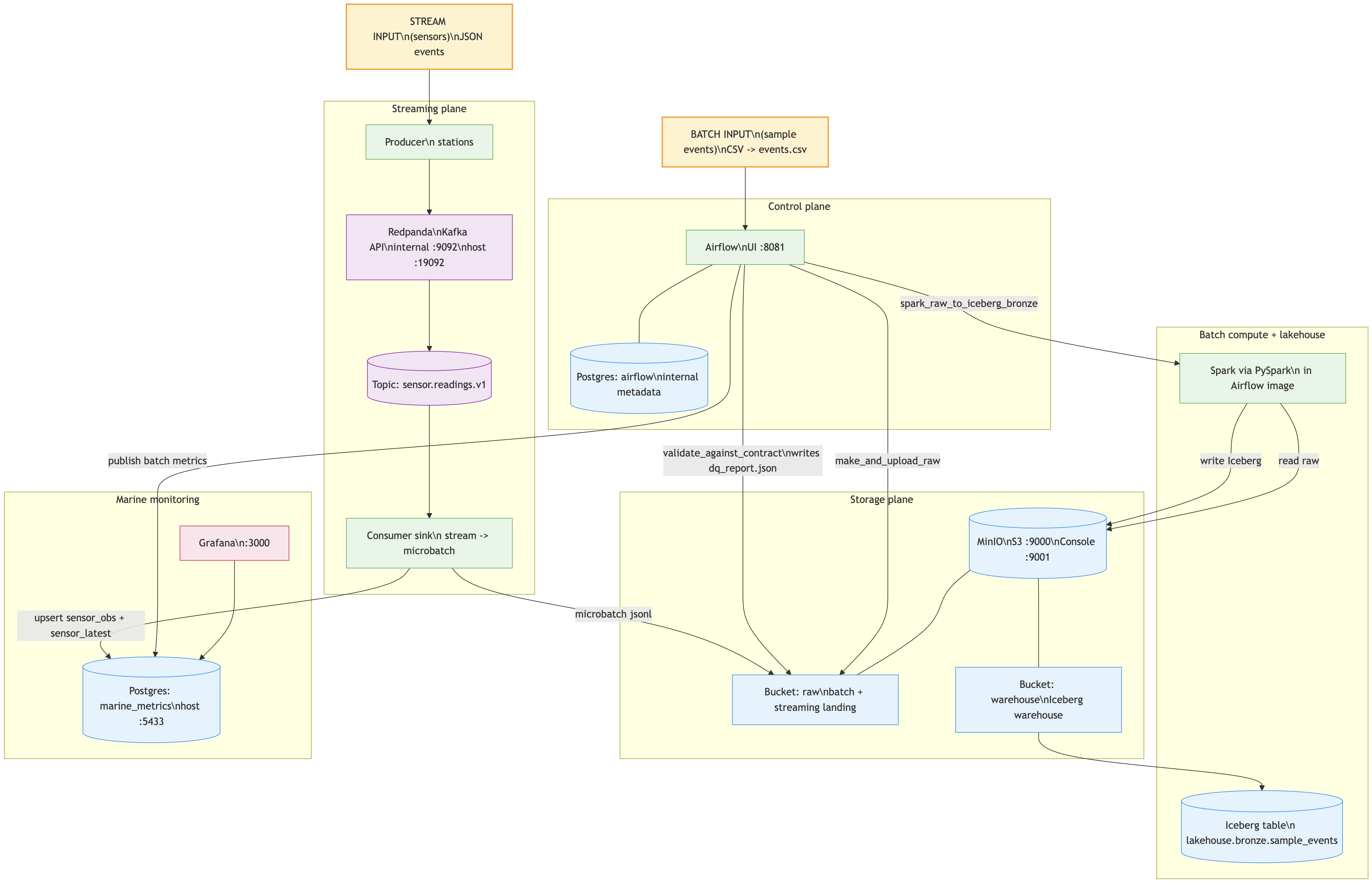
Full platform architecture (batch + streaming + stores)

flowchart TB
classDef input fill:#fff3cd,stroke:#ff9800,stroke-width:2px;
classDef ctrl fill:#e8f5e9,stroke:#4caf50,stroke-width:1px;
classDef store fill:#e3f2fd,stroke:#2196f3,stroke-width:1px;
classDef bus fill:#f3e5f5,stroke:#9c27b0,stroke-width:1px;
classDef viz fill:#fce4ec,stroke:#e91e63,stroke-width:1px;
BIN["BATCH INPUT\n(sample events)\nCSV -> events.csv"]:::input
SIN["STREAM INPUT\n(sensors)\nJSON events"]:::input
subgraph ControlPlane["Control plane"]
AF[Airflow\nUI :8081]:::ctrl
AFDB[(Postgres: airflow\ninternal metadata)]:::store
AF --- AFDB
end
subgraph StreamingPlane["Streaming plane"]
PROD[Producer\n stations]:::ctrl
RP[Redpanda\nKafka API\ninternal :9092\nhost :19092]:::bus
TOPIC[(Topic: sensor.readings.v1)]:::bus
CONS[Consumer sink\n stream -> microbatch]:::ctrl
PROD --> RP --> TOPIC --> CONS
end
subgraph StoragePlane["Storage plane"]
MINIO[(MinIO\nS3 :9000\nConsole :9001)]:::store
RAWB["Bucket: raw\nbatch + streaming landing"]:::store
WH["Bucket: warehouse\nIceberg warehouse"]:::store
MINIO --- RAWB
MINIO --- WH
end
subgraph BatchPlane["Batch compute + lakehouse"]
SP[Spark via PySpark\n in Airflow image]:::ctrl
ICE[(Iceberg table\n lakehouse.bronze.sample_events)]:::store
end
subgraph Monitoring["Marine monitoring"]
MDB[(Postgres: marine_metrics\nhost :5433)]:::store
GF[Grafana\n:3000]:::viz
GF --> MDB
end
BIN --> AF
AF -->|make_and_upload_raw| RAWB
AF -->|validate_against_contract\nwrites dq_report.json| RAWB
AF -->|spark_raw_to_iceberg_bronze| SP
SP -->|read raw| MINIO
SP -->|write Iceberg| MINIO
WH --> ICE
AF -->|publish batch metrics| MDB
SIN --> PROD
CONS -->|microbatch jsonl| RAWB
CONS -->|upsert sensor_obs + sensor_latest| MDB
ER diagram (entities + relationships + storage placement)

erDiagram
BATCH_INPUT_SOURCE {
string source_type "airflow_mock_generator"
string landing_pattern "raw/sample_events/ds=<ds>/run_id=<run_id>/events.csv"
}
STREAM_INPUT_SOURCE {
string source_type "mock_sensor_producer_container"
string topic "sensor.readings.v1"
}
MINIO_BUCKET_RAW { string bucket "raw" }
MINIO_BUCKET_WAREHOUSE { string bucket "warehouse" }
POSTGRES_AIRFLOW { string db_name "airflow" }
POSTGRES_METRICS { string db_name "marine_metrics" }
REDPANDA { string api "Kafka" }
STREAM_TOPIC { string topic "sensor.readings.v1" }
AIRFLOW_DAG_RUN { string dag_id string run_id string ds string status }
RAW_BATCH_RUN { string ds string run_id string prefix }
RAW_OBJECT { string bucket string key string object_type }
FILE_CONTRACT { string name string version }
DATASET_CONTRACT { string name string version string layer }
DQ_REPORT { int rows int failed_error_checks string result }
ICEBERG_TABLE { string catalog string namespace string table string warehouse_uri }
ICEBERG_SNAPSHOT { bigint snapshot_id datetime committed_at string operation }
SENSOR_READING_EVENT { string station_id datetime ts_utc bigint seq double temp_c double sal_psu double depth_m }
STREAM_MICROBATCH_FILE { string station_id string dt string hour string minute string batch_id string key }
METRICS_SAMPLE_EVENTS_DAILY { date day string station_id string sample_type int n }
METRICS_STATION_LATEST { string station_id datetime last_collection_time_utc string last_ds int samples_in_ds }
METRICS_SENSOR_OBS { datetime ts_utc string station_id bigint seq double temp_c double sal_psu double depth_m }
METRICS_SENSOR_LATEST { string station_id datetime ts_utc bigint seq double temp_c double sal_psu double depth_m }
POSTGRES_AIRFLOW ||--o{ AIRFLOW_DAG_RUN : stores
AIRFLOW_DAG_RUN ||--|| RAW_BATCH_RUN : produces
RAW_BATCH_RUN ||--o{ RAW_OBJECT : contains
MINIO_BUCKET_RAW ||--o{ RAW_OBJECT : stores
BATCH_INPUT_SOURCE ||--o{ RAW_OBJECT : lands_as
FILE_CONTRACT ||--o{ DQ_REPORT : validates_with
DATASET_CONTRACT ||--o{ DQ_REPORT : validates_with
RAW_BATCH_RUN ||--|| DQ_REPORT : emits
MINIO_BUCKET_WAREHOUSE ||--o{ ICEBERG_TABLE : stores
ICEBERG_TABLE ||--o{ ICEBERG_SNAPSHOT : has
STREAM_INPUT_SOURCE ||--|| STREAM_TOPIC : publishes_to
REDPANDA ||--o{ STREAM_TOPIC : hosts
STREAM_TOPIC ||--o{ SENSOR_READING_EVENT : carries
SENSOR_READING_EVENT ||--o{ STREAM_MICROBATCH_FILE : persisted_as
MINIO_BUCKET_RAW ||--o{ STREAM_MICROBATCH_FILE : stores
POSTGRES_METRICS ||--o{ METRICS_SAMPLE_EVENTS_DAILY : stores
POSTGRES_METRICS ||--o{ METRICS_STATION_LATEST : stores
POSTGRES_METRICS ||--o{ METRICS_SENSOR_OBS : stores
POSTGRES_METRICS ||--o{ METRICS_SENSOR_LATEST : stores
Runbook (how to operate it)
Here’s a repo layout section you can paste into the weblog post. I’m using a layout consistent with what we’ve been building (Airflow + compose + streaming + contracts). Adjust folder names if yours differ.
Repository layout (what lives where)
This repo is structured so each platform capability is a clear module: orchestration, infrastructure, contracts, and streaming.
repo/
├─ infra/
│ └─ compose/
│ ├─ docker-compose.yml
│ ├─ .env # MinIO creds, Airflow DB vars, etc.
│ ├─ metrics-db/
│ │ └─ init.sql # marine_metrics tables (sampling + sensors)
│ └─ grafana/
│ ├─ provisioning/
│ │ ├─ datasources/
│ │ │ └─ datasource.yaml # Postgres datasource (default DB = marine_metrics)
│ │ └─ dashboards/
│ │ └─ provider.yaml # loads dashboards from file
│ └─ dashboards/
│ ├─ marine_mvp.json # batch sampling activity dashboard
│ └─ marine_sensors_streaming_mvp.json # streaming sensors dashboard
│
├─ airflow/
│ ├─ Dockerfile # marine-airflow image w/ Spark + deps
│ ├─ requirements.txt # (optional) python deps for DAGs
│ └─ dags/
│ ├─ mock_raw_to_iceberg_bronze.py # batch DAG: raw -> contract -> iceberg bronze -> metrics
│ └─ (helpers/) # optional: shared Spark/session/MinIO helpers
│
├─ contracts/
│ ├─ raw/
│ │ └─ sample_events/
│ │ └─ file_contract.v1.json # FileContract: required columns, file-level checks
│ └─ bronze/
│ └─ sample_events/
│ └─ dataset_contract.v1.json # DatasetContract: bronze-level expectations/DQ
│
├─ streaming/
│ ├─ Dockerfile # streaming image (producer + consumer)
│ ├─ producer.py # sensor producer -> Redpanda topic
│ └─ consumer.py # stream sink: microbatch -> MinIO + upsert -> metrics-db
│
└─ README.md # architecture summary + runbook commands
How these modules map to the platform
infra/compose/= local infrastructure (Podman Compose), storage, monitoring, networkingairflow/dags/= batch orchestration + lakehouse writes (Spark + Iceberg)contracts/= dataset contract definitions used by DQ gatestreaming/= streaming ingestion plane (Redpanda producer/consumer)grafana/provisioning = reproducible dashboards (no click-ops required)
Start the stack
cd infra/compose
podman-compose up -d
Start streaming (producer + consumer)
cd infra/compose
podman-compose up -d stream_producer stream_consumer
Pause streaming
Stop producer (no new data):
podman-compose stop stream_producer
Stop consumer (data queues in Redpanda):
podman-compose stop stream_consumer
Resume:
podman-compose start stream_producer stream_consumer
Verify streaming writes
- MinIO bucket
rawshould containraw/stream/sensor_readings/.../data.jsonl - Metrics DB:
psql "host=localhost port=5433 dbname=marine_metrics user=metrics password=metrics" \
-c "SELECT * FROM sensor_latest ORDER BY station_id;"
Current limitations (known and intentional)
-
Streaming data is not yet compacted into Iceberg tables.
- Right now: Redpanda → micro-batch JSONL in MinIO + metrics-db for dashboards
- Dataset contracts exist for batch; streaming input contracts are not enforced yet.
- The “zones” (
bronze/silver/gold) are logical; Iceberg tables live underwarehouse/.
Next MVP steps (recommended roadmap)
Next step 1 — Stream → Iceberg Bronze for sensor observations
Add a batch compaction job (Airflow scheduled hourly/daily):
- read
raw/stream/sensor_readings/.../*.jsonl - validate a streaming dataset contract
- write to Iceberg:
lakehouse.bronze.sensor_obs - optionally build Silver aggregates (downsampled hourly means, anomaly flags)
Next step 2 — Formalize “contract-first ingestion” for streaming
Add StreamContract (schema + ranges + required fields) enforced in the consumer:
- validate event
- route invalid events to a quarantine prefix
- commit offsets only after durable write (already done conceptually)
Next step 3 — Governance & lineage
Introduce OpenLineage/Marquez to visualize:
- which tasks produced which datasets
- run-level lineage with artifacts and versions
Final notes
This platform is a local-first “cloud replica” that already supports:
- reliable landing (MinIO)
- quality gating (contracts)
- lakehouse tables (Iceberg)
- streaming ingestion (Redpanda)
- live marine monitoring dashboards (Grafana)
The boundaries are clean enough that scaling to cloud later becomes mostly a matter of swapping: MinIO → S3, Postgres → managed DB, Redpanda → MSK/Confluent, Airflow → MWAA/Composer, etc.